Published:2009/6/28 21:23:00 Author:May | From:SeekIC

Reprinted Url Of This Article:
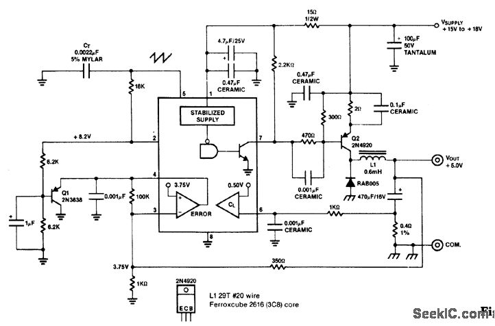
http://www.seekic.com/circuit_diagram/Power_Supply_Circuit/5_V/05_A_BUCk_CONVERTER.html
Print this Page | Comments | Reading(3)
Code: