Published:2009/7/17 2:33:00 Author:Jessie | From:SeekIC

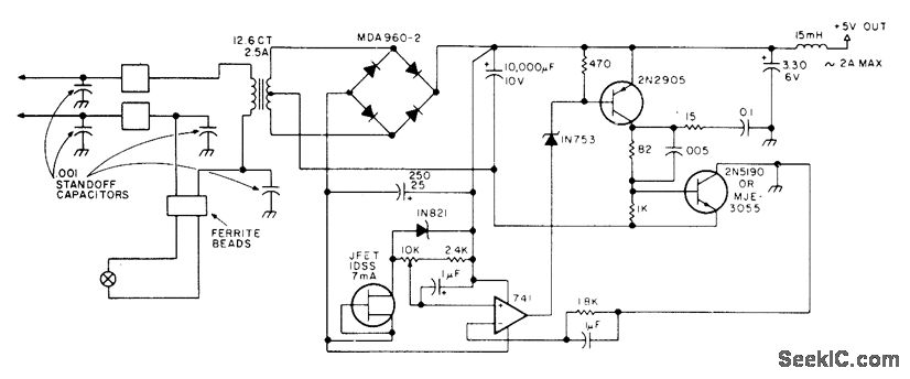
Developed as supply for receiver frequency counter having LED display. FET having IDSS of about 7.5 mA serves in place of 1200-ohm resistor as current regulator. Power transformer is Triad F-26X with secondary rated 12.6 V center-tapped at 2.5 A.-H. H. Cross, The Chintzy 12, 73 Magazine, Feb. 1977, p 40-41.
Reprinted Url Of This Article:
http://www.seekic.com/circuit_diagram/Power_Supply_Circuit/5_V_AT_2_A.html
Print this Page | Comments | Reading(3)
Code: