Published:2009/7/24 3:58:00 Author:Jessie | From:SeekIC

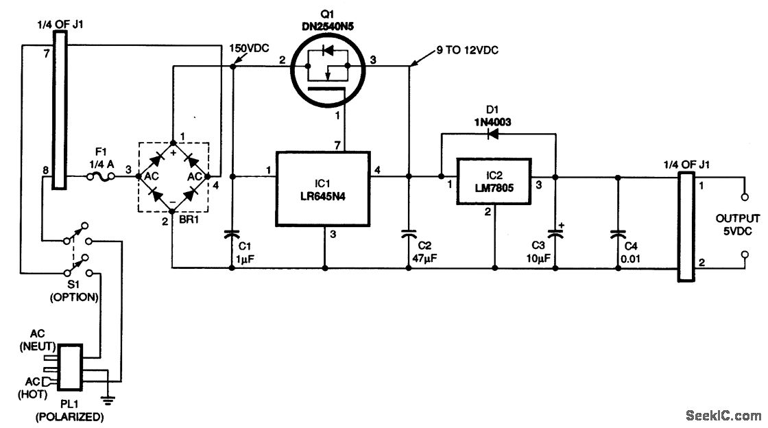
This circuit produces 5 Vdc using an off-line regulator. An input from 12 to 120 Vac is applied to pins 7 and 8 of the eight-pin circuit-board-mounted header (J1). Although the LR645N4 (IC1) accepts voltages up to 450 V, the input of this circuit is limited by the 200 PIV (peak inverse voltage) rating of the bridge rectifier (BR1). The full-wave-rectified input is applied to the 1-μF filter capacitor (C1). The filtered 150 Vdc is applied directly to pin 1 of IC1. Filter capacitance is unusually low because IC1 has a ripple rejection ratio (Vin/Vout) of 60 dB at 120 Hz with no load. The filtered input dc is also applied to pin 2 of the N-channel, depletion-mode MOSFET Q1, made by Supertex. It was designed to be compatible with LR6 linear regulators. MOSFET Q1 conducts up to 100 mA from the high-voltage source through the gate control line of the IC1, thus bypassing it. The combined regulated voltage and current source from Q1 and IC1 is then filtered through capacitor C2 to stabilize the regulated output. The regulated output of IC1 is applied to the LM340 (7805) voltage regulator (IC2) that regulates the output voltage of the combination of IC1 and Q1 to a logic-compatible 5 Vdc. The total available current at the 5-Vdc output is 100 mA, more than adequate current for most logic circuitry. The 5-Vdc is also filtered by 10-μF tantalum capacitor C3 for additional circuit stability under full current load.WARNING: There is no isolation between line and load, and a potentially dangerous shock hazard exists. Do not use this circuit if the potential for accidental contact exists with the circuit and any other person or device.
Reprinted Url Of This Article:
http://www.seekic.com/circuit_diagram/Power_Supply_Circuit/5_V_OFF_LINE_REGULATOR.html
Print this Page | Comments | Reading(3)
Code: