Published:2009/7/16 22:48:00 Author:Jessie | From:SeekIC

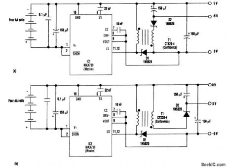
The inverter circuit substitutes a transformer with two matched windings for the usual inductor (see figure a), When IC1's internal switch turns off, the circuit impresses Vout plus a diode drop across each winding. With the reference connection properly chosen, as shown, the second (right-hand) winding can generate an additional supply voltage (-5 V, in this case). Vout (pin 8) is the feed-back connection. For stability, the regulated output (5 V, in this case) should have the heavier load. It usually does because the negative rail in most systems is only a bias supply. But if the system demands more load current from the -5-V output, the second winding should be reconnected to produce the 5-V output (see figure b). The transformer should have side-by-side bifilar windings for best coupling. The V- value (nominally -5 V) depends on load currents and the transformer turns ratio (which can deviate from 1:1). Loads of 5 to 50 mA at 5 V, for example cause a V- change of less than 300 mV-less than that expected from a charge pump. When unloaded, V- increases because of rectification of the ringing that occurs when D2 turns on.
Reprinted Url Of This Article:
http://www.seekic.com/circuit_diagram/Power_Supply_Circuit/5_V_SUPPLY.html
Print this Page | Comments | Reading(3)
Code: