Published:2009/7/20 21:34:00 Author:Jessie | From:SeekIC

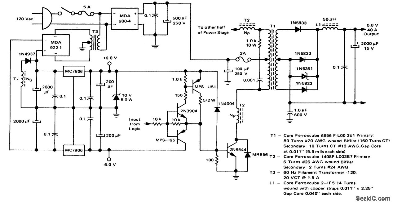
5-volt 40-ampere power inverter supply (courtesy Motorola Semiconductor Products Inc.).
Reprinted Url Of This Article:
http://www.seekic.com/circuit_diagram/Power_Supply_Circuit/5_volt_40_ampere_power_inverter_supply.html
Print this Page | Comments | Reading(3)
Code: