Published:2013/3/22 3:38:00 Author:Ecco | Keyword: 600 Watt, Uninterruptible Power Supply | From:SeekIC

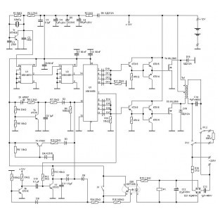
The schematic in figur is the circuit of 600W UPS. Stay powered and radio during a power failure. Output frequency – 50 Hz, Power Consumption 600 Watts, the shape of the output signal – sinusoidal, the efficiency – 98%. The device contains an auto power off at the mains, followed by automatic switch-off with the appearance of tension.
Reprinted Url Of This Article:
http://www.seekic.com/circuit_diagram/Power_Supply_Circuit/600_Watt_Uninterruptible_Power_Supply.html
Print this Page | Comments | Reading(3)
Code: