Published:2009/7/17 3:45:00 Author:Jessie | From:SeekIC

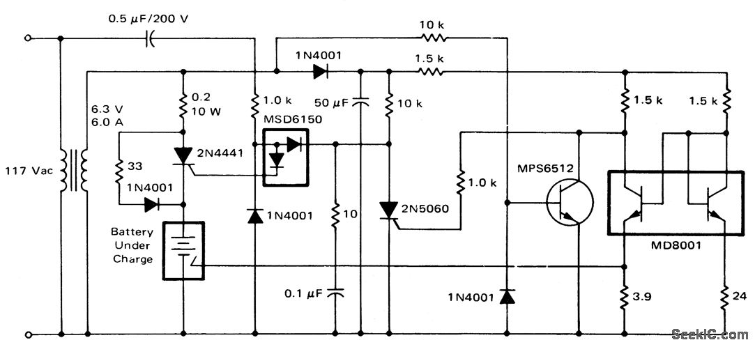
60-hertz nicad battery charger with third-electrode sensing (courtesy Motorola Semiconductor Products Inc.).
Reprinted Url Of This Article:
http://www.seekic.com/circuit_diagram/Power_Supply_Circuit/60_hertz_nicad_battery_charger_with_third_electrode_sensing.html
Print this Page | Comments | Reading(3)
Code: