Published:2013/3/22 3:11:00 Author:Ecco | Keyword: 70 W, Switching Power supply | From:SeekIC

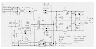
The schematic shows the power supply capacity of 70W stereo amplifier Power converter is built on a chip KA2S0880, which includes all the necessary components to build the primary of the power supply. This chip is very stable in operation and has all the necessary protections.
Reprinted Url Of This Article:
http://www.seekic.com/circuit_diagram/Power_Supply_Circuit/70_W_Switching_Power_supply_with_KA2S0880_IC.html
Print this Page | Comments | Reading(3)
Code: