Published:2009/7/16 23:46:00 Author:Jessie | From:SeekIC

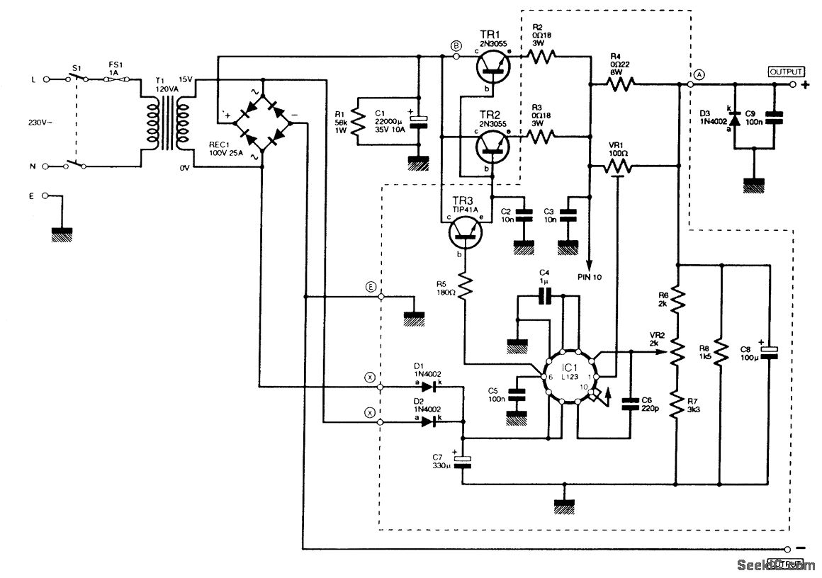
This supply uses an L123 regulator IC and a pair of 2N3055 power transistors as series-pass regulators VR1 is the current limit, and VR2 is the voltage control, The 2N3055 transistors and theTIP41A should be heatsinked because up to 50 W of dissipation can Occur.
Reprinted Url Of This Article:
http://www.seekic.com/circuit_diagram/Power_Supply_Circuit/75_A_12_TO_16_VDC_REGULATED_POWER_SUPPLY.html
Print this Page | Comments | Reading(3)
Code: