Published:2009/7/12 22:10:00 Author:May | From:SeekIC

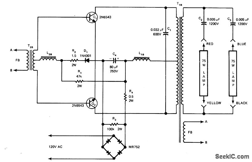
DC voltage for 20-kHz two-transistor oscillatoris obtained from AC line, Secondaryis added to centertapĪed tank coil of T1Bto provide 1 kV P starting voltage required by 96-inch instantstart lamps.Artide gives transformer and choke winding data along with circuit details and performance data. Lamps operate independently, so one stays on when other is removed.-R. J. Haver, The Verdict Is In: Solid-State Fluorescent Ballasts Are Here, EDN Magazine, Nov. 5, 1976, p 65-69.
Reprinted Url Of This Article:
http://www.seekic.com/circuit_diagram/Power_Supply_Circuit/75_W_INSTANT_START_BALLAST_.html
Print this Page | Comments | Reading(3)
Code: