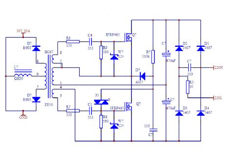
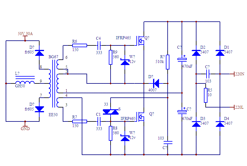
Published:2011/4/22 6:07:00 Author:May | Keyword: 90KHz-1KW, switching power supply | From:SeekIC

Reprinted Url Of This Article:
http://www.seekic.com/circuit_diagram/Power_Supply_Circuit/90KHz_1KW_switching_power_supply_circuit.html
Print this Page | Comments | Reading(3)
Code: