Published:2012/10/11 2:30:00 Author:muriel | Keyword: 9V, battery indicator | From:SeekIC


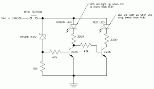
This is a very simple 9V low battery indicator circuit which has 2 LEDs, one green which will light up when the battery voltage is higher than 6.9 volts and one red LED which will light up when the battery voltage is bellow 6.9 volts. You can use BC547 … BC549 .
Low battery indicator circuit diagram
Reprinted Url Of This Article:
http://www.seekic.com/circuit_diagram/Power_Supply_Circuit/9V_battery_indicator_circuit.html
Print this Page | Comments | Reading(3)
Code: