Published:2009/7/20 4:56:00 Author:Jessie | From:SeekIC

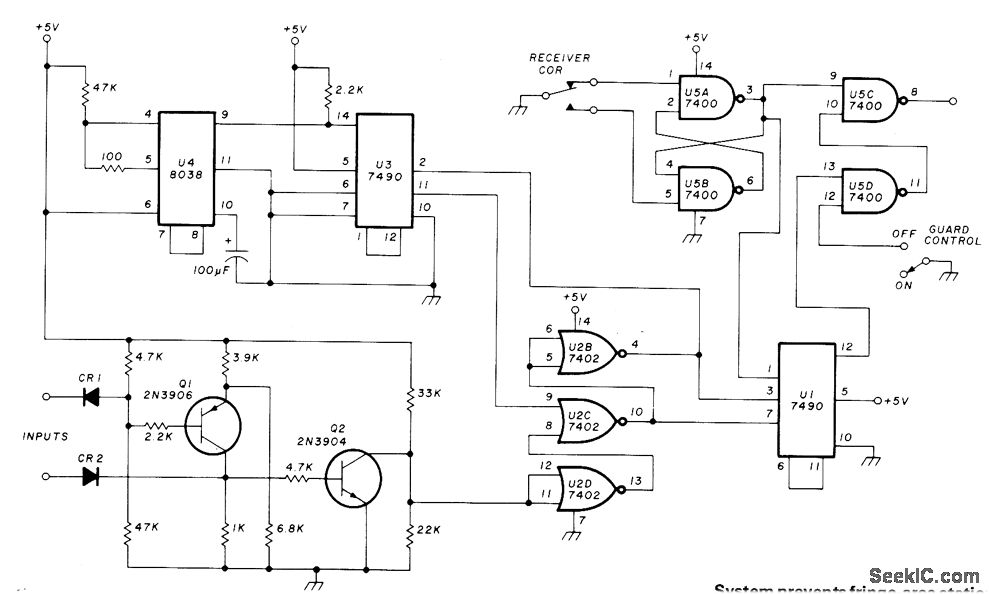
Permits repeater to run open, for user access without access tone, when there is no outside interference on input frequency. Carrier-operated relay (COR) pulse is shaped by 7400 gates U5A and U5B, for keying transmitter through U5C as long as output of U5D is high. (Turning guard control switch off latches output of U5D high, letting repeater run open) When control switch is on, repeater can be accessed only by use of guarded input applied toQ1 such as 2000-Hz tone burst, 1336-Hz Touch-Tone signal, or 110.9-Hz private line. Repeater then remains open for 5s after duration of each transmission. System prevents fringe-area station from blocking repeater access for local users. When receiver squelch is operated 3 times in succession by signal not having one of access tones, input is automatically guarded for 15min by timer U3-U4 unless accepted access tone arrives.-R. B.Shrove, Troubleshooting Logic Circuits, Ham Radio, Feb, 1977, p 56-59.
Reprinted Url Of This Article:
http://www.seekic.com/circuit_diagram/Power_Supply_Circuit/ACCESS_CONTROL_FOR_OPEN_REPEATER.html
Print this Page | Comments | Reading(3)
Code: