Published:2009/7/16 23:52:00 Author:Jessie | From:SeekIC

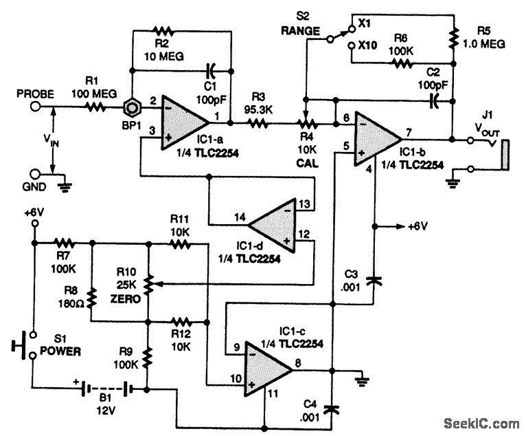
This probe has a 100 mΩ input impedance and uses a T1 TLC2254 quad op amp operating from a 12 V battery.It can be used with a DVM or an analog multimeter for measurments in the high-impedance circuits. BP1 is a Tellon standoff to ensure low leakage t the terminal.
Reprinted Url Of This Article:
http://www.seekic.com/circuit_diagram/Power_Supply_Circuit/ACTIVE_HIGH_Z_PROBE.html
Print this Page | Comments | Reading(3)
Code: