Published:2009/6/26 5:27:00 Author:Jessie | From:SeekIC

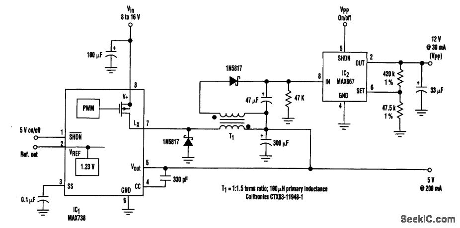
By adding a flyback winding to a buck-regulator switching converter (see the figure), which is essentially a 5-V supply with a 200-mA output capability, a 12-V output (VPP) can be produced. The flyback winding on the main inductor (forming transformer T1) enables an additional low-dropout linear regulator (IC2) to create the 12-V output voltage that's needed to program EEPROMs. The required input voltage is 8 to 16 V.
Reprinted Url Of This Article:
http://www.seekic.com/circuit_diagram/Power_Supply_Circuit/ADD_12_V_OUTPUT_TO_5_v_BUCK_REGULATOR.html
Print this Page | Comments | Reading(3)
Code: