Published:2009/6/29 Author:May | From:SeekIC

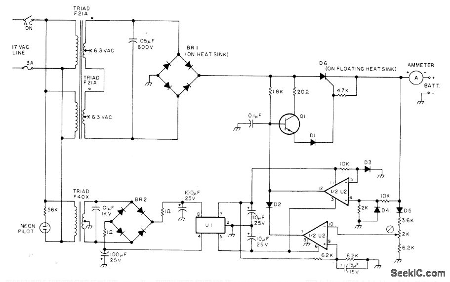
Uses National LM319D dual comparator U2 to sense end-of-charge battery voltage and provide protection against shorted or reversed charger leads. Final charging voltage for 12-V storage batteries is adjustable with 2K trimpot. Separate ±15 V supply using Raytheon RC4195NB regulator U1 is provided for U2. D1-D5 are 1N4002 or HEP-R0051. D6 is 2N682 or HEP-R1471. BR1 is Mo-torola MDA980-2 or HEP-B0876 12-A brldge. BR2 is Varp VE27 1-A bridge. Q1 is 2N3641 or HEP-S0015.-H. Olson, Battery Chargers Exposed, 73 Magazine, Nov. 1976, p 98-100 and 102-104.
Reprinted Url Of This Article:
http://www.seekic.com/circuit_diagram/Power_Supply_Circuit/ADJUSTABLE_FINISH_CHARGE.html
Print this Page | Comments | Reading(3)
Code: