Published:2009/7/16 21:04:00 Author:Jessie | From:SeekIC

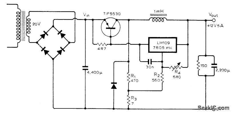
Circuit shows method of using LM109, 7805, or other IC voltage regulator to provide output voltage that is higher than rated output of IC. Voltage pedestal is developed across R2 and R3 for adding to normal regulated output of IC. R4 adjusts amount of added voltage. Divider R1-R2 provides positive feedback into pedestal circuit of regulator, to allow switching of IC and transistor.-V. R. Krause, Adjustable Voltage-Switching Regulator, Wireless World, May 1976, p 80.
Reprinted Url Of This Article:
http://www.seekic.com/circuit_diagram/Power_Supply_Circuit/ADJUSTABLE_SWITCHED_REGIJLATOR.html
Print this Page | Comments | Reading(3)
Code: