Published:2009/6/23 2:05:00 Author:Jessie | From:SeekIC

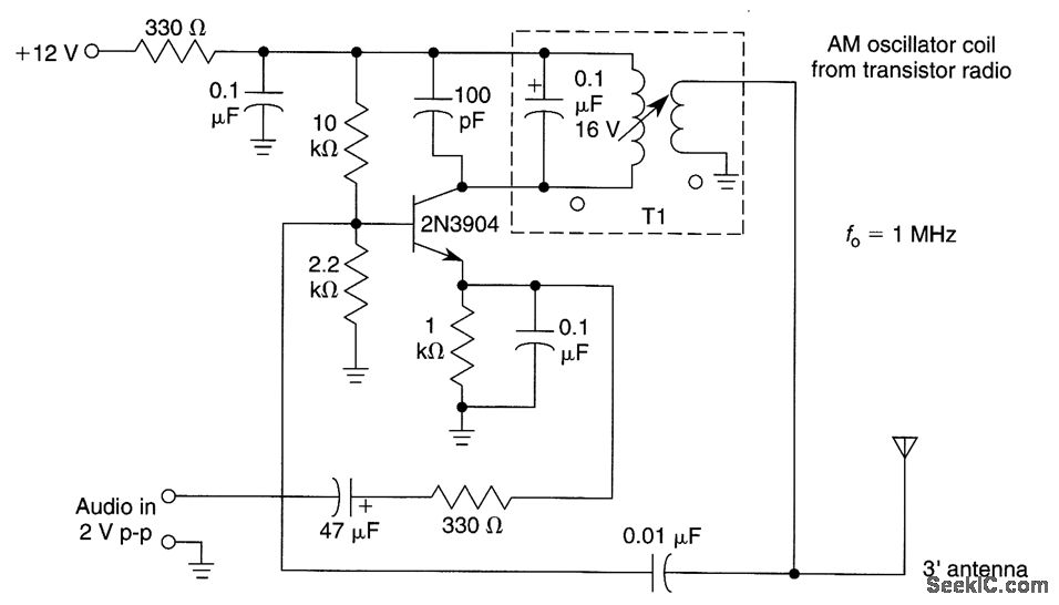
This circuit will generate an AM-modulated signal in the AM broadcast band that can be picked up on a receiver.About 2V of audio input will produce about 30% modulation of the oscillator signal.An old AM broadcast oscillator coil or other two-winding coil with about a 10:1 turn ratio and about 50 to 150 μH inductance can be used for T1.
Reprinted Url Of This Article:
http://www.seekic.com/circuit_diagram/Power_Supply_Circuit/AM_OSCILLATOR_FOR_WIRELESS_MICROPHONES.html
Print this Page | Comments | Reading(3)
Code: