Published:2011/7/15 5:56:00 Author:Sue | Keyword: Power | From:SeekIC

Reprinted Url Of This Article:
http://www.seekic.com/circuit_diagram/Power_Supply_Circuit/ATX_Power_Circuit.html
Print this Page | Comments | Reading(3)
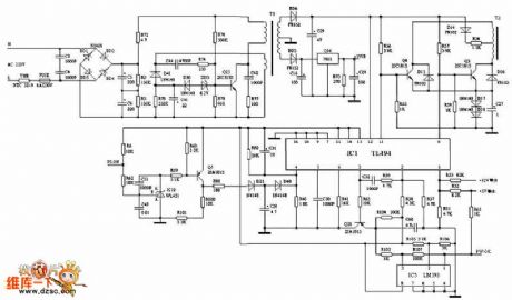
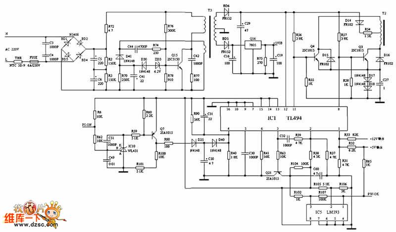
Code: