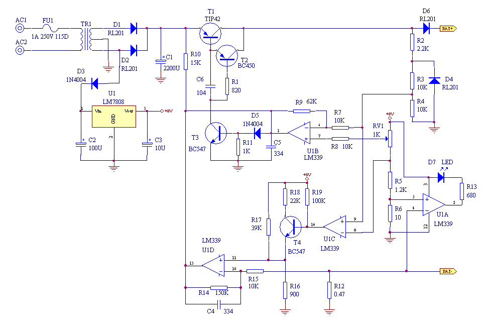
Published:2011/4/20 6:36:00 Author:May | Keyword: Automatic, plumbic acid, charging | From:SeekIC

Reprinted Url Of This Article:
http://www.seekic.com/circuit_diagram/Power_Supply_Circuit/Automatic_plumbic_acid_charging_circuit_diagram.html
Print this Page | Comments | Reading(3)
Code: