Published:2009/7/16 22:18:00 Author:Jessie | From:SeekIC

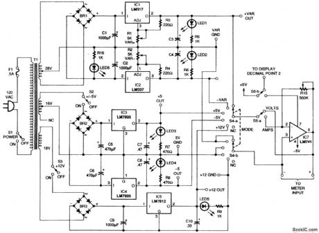
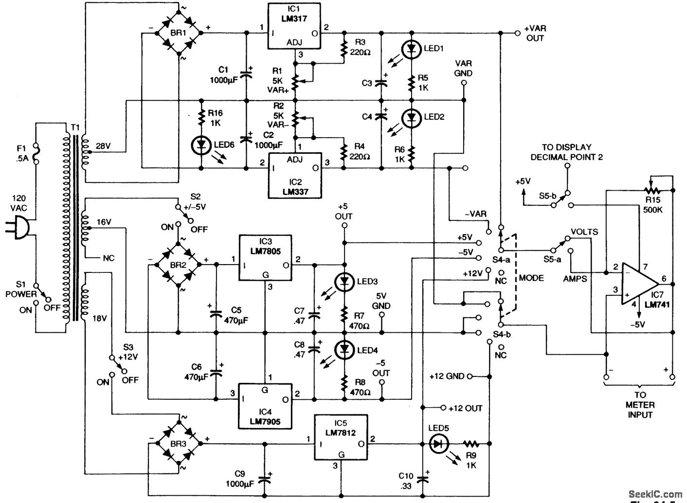
The ac voltage from transformer T1 is rectified by bridges BR1, BR2, and BR3 and filtered by capacitors C1, C2, C5, C6, and C9. Voltage regulators IC1 to IC5 reduce the voltage to the desired fixed or variable levels. The LM317 regulator, IC1, provides a positive variable output from 1.2 to 28 Vdc, and an LM337, IC2, provides a negative variable output with the same range. The LM7805 regulator, IC3, supplies a fixed +5 V, and the LM7905, IC4, supplies a fixed -5 V. The LM7812 regulator, IC5, supplies a fixed +12 V. Capacitors C3, C4, C7, C8, and C10 improve transient response and prevent oscillation. Resistor networks R1 through R3 and R2 through R4 for IC1 and IC2, respectively, provide the necessary feedback to obtain the variable output voltages. An LED and current-limiting resistor are wired across each output to indicate when each output voltage is present. The main power indicator for the entire unit consists of LED5 and R18. Switch S1 controls ac power to the transformer primary, and switches S2 and S3 connect the secondary voltages to the 5- and 12-V regulator circuits. The ±5-V supply powers the voltage meter And display circuitry, so this section must be turned on to power the output meter. Switch S4 is a two-pole, six-throw (2P6T) rotary unit. Pole A switches the positive input to the voltmeter and pole B switches the ground input.(Three separate grounds are in the circuit.) Pole A of S4 is connected to one pole of DPDT switch S5 so that the signal can be routed directly to the meter for voltage readings or to the LM741 current-to-voltage converter IC7 for current readings. The second pole of S5 is connected to the +5-V supply. This pole is switched to the second decimal point of the display in the Voltage mode or to pin 7 of the LM741 in the Current mode.
Reprinted Url Of This Article:
http://www.seekic.com/circuit_diagram/Power_Supply_Circuit/BENCH_POWER_SUPPLY.html
Print this Page | Comments | Reading(3)
Code: