Published:2009/7/23 23:53:00 Author:Jessie | From:SeekIC

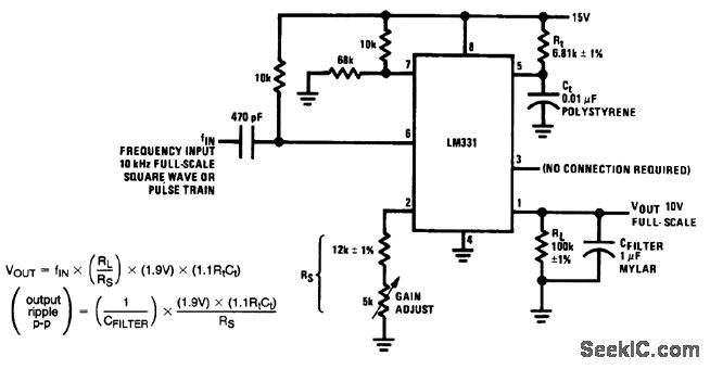
Fig. 12-19 This circuit produces a 10-V output for a 10-kHz full-scale input (square-waves or pulses). Linearity is about 0.06% at full scale. As is the case with most F/V converters, there is a tradeoff between ripple versus response time. With CFILTER at 1μF, as shown, the output ripple is about 13 mVp-p, with a slow 0.6-s settling time. If CFILTER is decreased, the response time is quicker, but ripple increases by the same factor. An increase in CFILTER produces the opposite results. To trim, set the 5-kΩ gain adjust for 10 V out with a 10-kHz input. National Semiconductor, Linear Applications Handbook 1991 p 1253.
Reprinted Url Of This Article:
http://www.seekic.com/circuit_diagram/Power_Supply_Circuit/Basic_F_V_converter.html
Print this Page | Comments | Reading(3)
Code: