Published:2009/7/3 4:03:00 Author:May | From:SeekIC

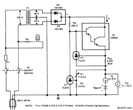
The charger is based on a charging voltage of 2.4 V per cell, in accordance with most manufacturers' recommendations. The circuit pulses the battery under charge with 14.4 V (6 cells × 2.4 V per cell) at a rate of 120 Hz. The design provides current limiting to protect the charger's internal components while limiting the charging rate to prevent damaging severely discharged lead-acid batteries. The maximum recommended charging current is normally about one-fourth the ampere-hour rating of the battery. For example, the maximum charging current for art average 44 ampere-hour battery is11 A. If the impedance of the load requires a charging current greater than the 11 A current limit, the circuit will go into current limiting. The amplitude of the charging pulses is controlled to maintain a maximum peak charging current of 11 A (8 A average).
Reprinted Url Of This Article:
http://www.seekic.com/circuit_diagram/Power_Supply_Circuit/Battery_Charger/BATTERY_CHARGER.html
Print this Page | Comments | Reading(3)
Code: