Published:2011/6/30 11:11:00 Author:John | Keyword: quick charger | From:SeekIC

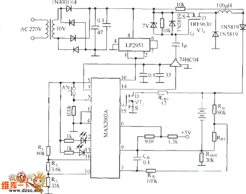
MAX2003A is the NiCad / NiMH battery’s quick charger controller circuit produced by a U.S. company. It can realize automation for the Ni-Cd / Ni-MH battery charging process and ensure the safety, flexibility and reliability of the whole charging process. MAX2003A quick charger practical circuit is shown.
Reprinted Url Of This Article:
http://www.seekic.com/circuit_diagram/Power_Supply_Circuit/Battery_Charger/MAX2003A_quick_charger_practical_circuit.html
Print this Page | Comments | Reading(3)
Code: