Published:2009/7/13 23:16:00 Author:May | From:SeekIC

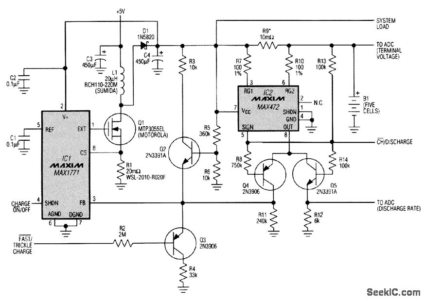
IC1 is a step-up switching regulator that boosts Vin (nominally 5 V) as necessary to supply the combination of charging current and load current. The 5-V source must include short-circuit protection. IC2 is a high-side current-sense amplifier that monitors the charging current. Commands from the processor include. CHARGE ON/OFF and FAST/TRICKLE CHARCGE. IC2 produces an output current (OUT) equal to 10-4 of the current through sense resistor R9. Q3 and Q4 are on during a fast-charge operation, so this output current flows through the parallel combination of R11 and (approximately) R4. The resulting feedback to IC1 (pin 3) maintains the fast-charge current through R9 at 500 mA. This feedback also enables the regulator to supply as much as 500 mA of load current in addition to the fixed 500 mA of charging current. Q2 limits the battery voltage to 10 V (2 V/cell). During the fast charge, an external processor and multichannel A/D converter (ADC) must monitor the battery's terminal voltage. When the ADO senses a change of slope in this voltage, the processor terminates the fast charge by asserting a high on FAST/TRICKLE CHARGE. Q3 turns off, causing a rise in the feedback (FB) that lowers the charging current to the trickle charge rate (approximately 60 mA). If IC1 shuts down or if the load current plus charging current exceeds the capability of IC1, the R9 current reverses as current flows out of the battery. IC2 indicates the reversal by allowing R13 to pull its open-collector SIGN output high, turning off Q4 and turning on Q5. Current through R12 then produces a voltage proportional to the battery's discharge current (5 A through R9 produces a full-scale response of 3 V across R12). By integrating this voltage over time (sampling at fixed intervals and multiplying by the time interval), the A/D-processor system can monitor energy removed from the battery. Based on this measurement and the terminal-voltage measurement, the processor can then reinitiate a fast charge (by asserting FAST/TRICKLE CHARGE low) before the battery reaches its end of life.
Reprinted Url Of This Article:
http://www.seekic.com/circuit_diagram/Power_Supply_Circuit/Battery_Charger/STEP_UP_SUPPLY_BATTERY_CHARGER.html
Print this Page | Comments | Reading(3)
Code: