Published:2009/7/17 3:21:00 Author:Jessie | From:SeekIC

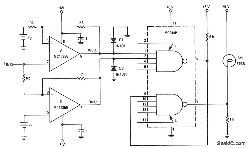
Signal-level envelope detector. The MC1535G is a dual op amp and the MC844P a dual power gate. This circuit indicates by way of the lamp when the input signal is out of range (courtesy Motorola Semiconductor Products Inc.).
Reprinted Url Of This Article:
http://www.seekic.com/circuit_diagram/Power_Supply_Circuit/Battery_Charger/Signal_level_envelope_detector.html
Print this Page | Comments | Reading(3)
Code: