Published:2011/5/25 20:06:00 Author:John | Keyword: automatic charger | From:SeekIC

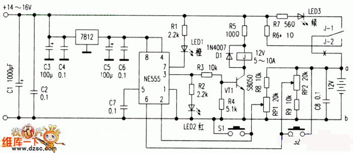
Backup power supply is temporary power supply equipment which is set in case of power failure or other reasons. Common ones are small back-up power generators and a variety of batteries. Among them, an economic and durable lead-acid storage battery is the first choice for back-up power supply. The authors have considered carefully designing an automatic battery charger for lead-acid batteries. The circuit is as shown in the figure (emitting the part that electricity is being bucked and rectified)
The core part of the circuit is composed by NE555 hysteresis comparator . R8, R9, RP1 and RP2 constitute sampling circuit and LED1-LED3 is an indicator for charging status. The charger of the battery is connected with an electrical relay, leading the cutting-off to be more reliable. S1 and S2 are touch switched, which are used to manually control the charging process. As a result, the circuit becomes more flexible and more convenient.
Reprinted Url Of This Article:
http://www.seekic.com/circuit_diagram/Power_Supply_Circuit/Battery_Charger/back_up_power_supply_automatic_charger_circuit.html
Print this Page | Comments | Reading(3)
Code: