Published:2009/7/19 22:29:00 Author:Jessie | From:SeekIC

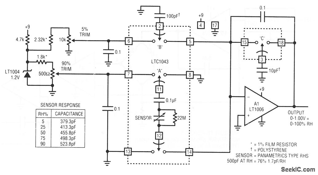
This circuit produces a 0- to 1.00-V output in response to a sensed 0 to 100% relative humidity (RH), and operates from a 9-V battery. To calibrate, place the sensor in a 5% RH environment, and set the 5% RH trim for 50 mV at the output. Then, place the sensor in 90% RH and set the 90% trim for 900-mV output.Repeat as necessary. If the known RH environments are not available, the capacitance-versus-RH table in Fig. 12-35 can be used (although the table applies to an ideal sensor). The capacitor values can be built-up or directly dialed on a precision variable air capacitor (General Radio #722D). Linear Technology Corporation 1991 AN45-10
Reprinted Url Of This Article:
http://www.seekic.com/circuit_diagram/Power_Supply_Circuit/Battery_powered_relative_humidity_signal_conditioner.html
Print this Page | Comments | Reading(3)
Code: