Published:2012/11/8 1:21:00 Author:muriel | Keyword: Boost Converter, Three Analog Rails | From:SeekIC

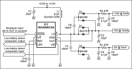
In Figure 1, a standard boost converter consisting of IC1, C1, L1, D1, and C2 generates, in addition to the main output, two auxiliary supply rails (10V and -5V) with the addition of some small and very low-cost extra components. Such rails are useful for the analog circuitry in small handheld instruments, which often require supply voltages in excess of the signal range.The main regulated output of 5V ±2% is sustained by input voltages in the range 0.8V to 5.5V (i.e., from a battery pack of 1 to 3 cells). With an input of 1.8V (two flat cells) and the other rails unloaded, it can produce 25mA with a high efficiency of 80% to 90%.The -5V and 10V outputs are derived from low-cost, discrete charge pumps driven by the converter's switching node (LX) via flying capacitors C3 and C6. The LX node switches between 0V and a level one diode drop above the 5V rail, so the charge pumps' drive voltage is reasonably well regulated. Moreover, the drop across D1 somewhat compensates for diode drops in the two charge-pump outputs.Even more useful is the behavior of IC1 with an increasing load on the auxiliary rails. Its internal control scheme (current-limited, minimum-off-time, pulse-frequency modulation) constantly adapts its switching frequency to the net load current drawn from the rails: frequency increases when the load increases, producing a greater transfer of energy via the flying capacitors. The result is a sort of pseudo-regulation for the charge-pump outputs.These analog supply rails are intended for driving precision op amps, whose input CMR and output range are 2V to 3V within the supply rails. Thus, the rails are good enough if the -5V output is below -3V and the 10V output is above 8V. Accordingly, the components shown were chosen for minimum cost and lowest ripple rather than maximum regulation. Examples are the lossy RC output filters, and the choice of silicon signal diodes instead of Schottky diodes. The 4.7µF capacitors C4 and C7 can be high-ESR, commodity multilayer ceramic types with 16V rating, 1206 case, and Y5V dielectric—such as the 1206YG475ZAT2A from AVX.Output ripple varies with the supply voltage and output load. Operating with an input voltage of 1.8V, the circuit produces ripple amplitudes over the load range of 2mV to 10mVp-p for the 10V rail and 15mV to 30mVp-p for the -5V rail. By increasing C5 and C8 to 2.2µF, you can reduce these ripple levels to 1mV and 5mV respectively.
Reprinted Url Of This Article:
http://www.seekic.com/circuit_diagram/Power_Supply_Circuit/Boost_Converter_Generates_Three_Analog_Rails.html
Print this Page | Comments | Reading(3)
Code: