Published:2011/9/9 2:03:00 Author:Ecco | Keyword: Buck chopper, switching power supply | From:SeekIC

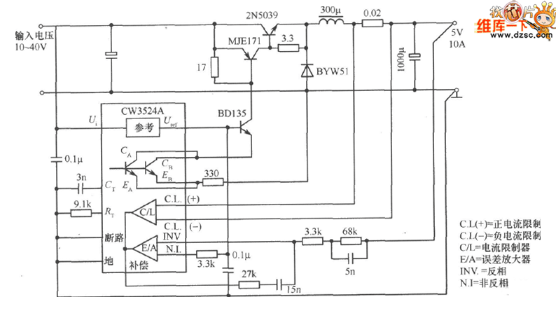
CL(+)=positivecurrent limiting; CL(-)=negative current limiting;C/L=current limiter; E/A=error amplifier; INV=invert; NJ=inverting
Reprinted Url Of This Article:
http://www.seekic.com/circuit_diagram/Power_Supply_Circuit/Buck_chopper_switching_power_supply_circuit_diagram.html
Print this Page | Comments | Reading(3)
Code: