Published:2009/7/25 2:05:00 Author:Jessie | From:SeekIC

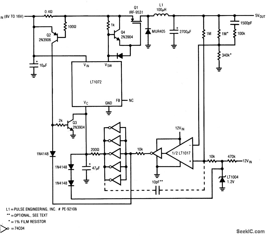
This circuit provides 5-V output for 8- to 16-V input, with about 10-mA quiescent current.
Reprinted Url Of This Article:
http://www.seekic.com/circuit_diagram/Power_Supply_Circuit/Buck_converter_with_lown_quiescent_current.html
Print this Page | Comments | Reading(3)
Code: