Published:2009/7/19 22:40:00 Author:Jessie | From:SeekIC

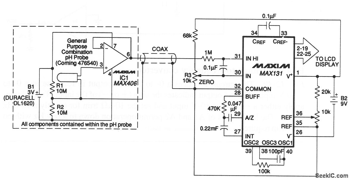
The probe circuit eliminates expensive low-leakage cables that often connect pH probes to meters. A MAX406 and a lithium battery are included in the probe housing. A conventional low-cost coax carries the buffered pH signal to the MAX131 A/D converter. The battery life depends on the dc loading of the amplifier output (MAX131 input current and cable leakage). In most cases, battery life exceeds the functional life of the probe. Maxim, 1992, Applications and Product Highlights p 5-9
Reprinted Url Of This Article:
http://www.seekic.com/circuit_diagram/Power_Supply_Circuit/Buffered_pH_probe_allows_low_cost_cable.html
Print this Page | Comments | Reading(3)
Code: