Published:2009/7/16 21:15:00 Author:Jessie | From:SeekIC

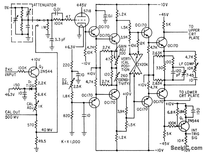
Generates 40-mv square wave at 2 kc. Provides swing of 30 v at each crt deflection plate.-O. Svehaug and J. R. Kobbe, Battery-Operated Transistor Oscilloscope,Electronics, 33:12, p 80-83.
Reprinted Url Of This Article:
http://www.seekic.com/circuit_diagram/Power_Supply_Circuit/CALIBRATOR_FOR_PORTABLE_CRO.html
Print this Page | Comments | Reading(3)
Code: