Published:2009/6/19 2:35:00 Author:May | From:SeekIC

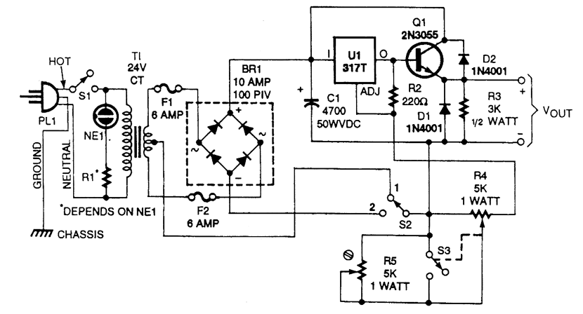
This supply has a variable output voltage feature and a dual voltage switch, S2. Q1 should be ad-equately heatsinked.
Reprinted Url Of This Article:
http://www.seekic.com/circuit_diagram/Power_Supply_Circuit/CAR_AUDIO_POWER_SUPPLY.html
Print this Page | Comments | Reading(3)
Code: