Published:2009/7/17 2:11:00 Author:Jessie | From:SeekIC

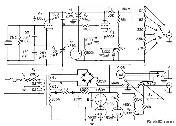
Sample of cement is inserted as dielectric material in test-tube capacitor, and admittance readings are made every 15 minutes using 7-Mc crystal oscillator with anode circuit tuned to 28Mc.Maximum admittance indicates end of setting process.-J. M. Tobio, Electronics Determines Cement Setting Time, Electronics, 31:41, p 88-90.
Reprinted Url Of This Article:
http://www.seekic.com/circuit_diagram/Power_Supply_Circuit/CEMENT_SETTING_TIMER.html
Print this Page | Comments | Reading(3)
Code: