Published:2009/7/9 3:17:00 Author:May | From:SeekIC








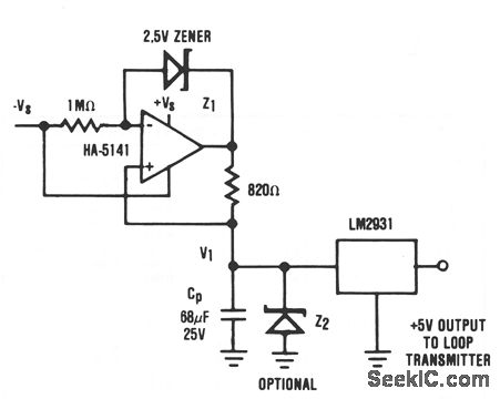
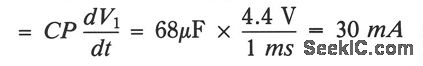
It is usually desirable to have the remote transmitter of a 4 to 20 mA current loop system powered directly from the transmission line. In some cases, this is not possible because of the high-power requirements set by the remote sensor/transmitter system. In these cases, an alternative to the separate power supply is still possible. If the remote transmitter can be operated in a pulsed mode where it is active only long enough to perform its function, then a charge pool power supply can still allow the transmitter to be powered directly by the current loop. In this circuit, constant current I1 is supplied to the charge pool capacitor, CP, by the HA-5141 (where I1 = 3 mA). The voltage V1 continues to rise until the output of the HA-5141 approaches + VS or the optional voltage limiting prodded by Z2. The LM2931 voltage regulator supplies the transmitter with a stable +5 V supply from the charge collected by CP. Available power supply current is determined by the duration, allowable voltage droop on CP, and required repetition rate. For example, if F1 is allowed to droop 4.4 V and the duration of operation is 1 ms, the available power supply current is approximately:
Reprinted Url Of This Article:
http://www.seekic.com/circuit_diagram/Power_Supply_Circuit/CHARGE_POOL_POWER_SUPPLY.html
Print this Page | Comments | Reading(3)
Code: