Published:2009/7/16 3:53:00 Author:Jessie | From:SeekIC

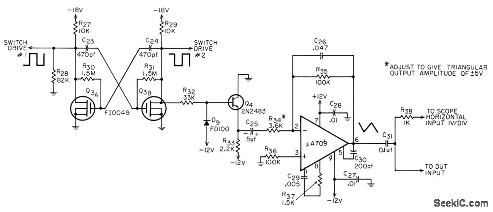
Dual mos fet and Fairchild 709 IC null amplifier are here used with 1-kc fee useable mvbr to develop the large voltage swings required to drive chopper of linear IC tester.-J. N. Giles, How to Measure Linear. IC Performance, EEE, 14:8, p 62-68 and 161
Reprinted Url Of This Article:
http://www.seekic.com/circuit_diagram/Power_Supply_Circuit/CHOPPER_DRIVING_SIGNAL_GENERATOR.html
Print this Page | Comments | Reading(3)
Code: