Published:2009/6/25 1:54:00 Author:Jessie | From:SeekIC

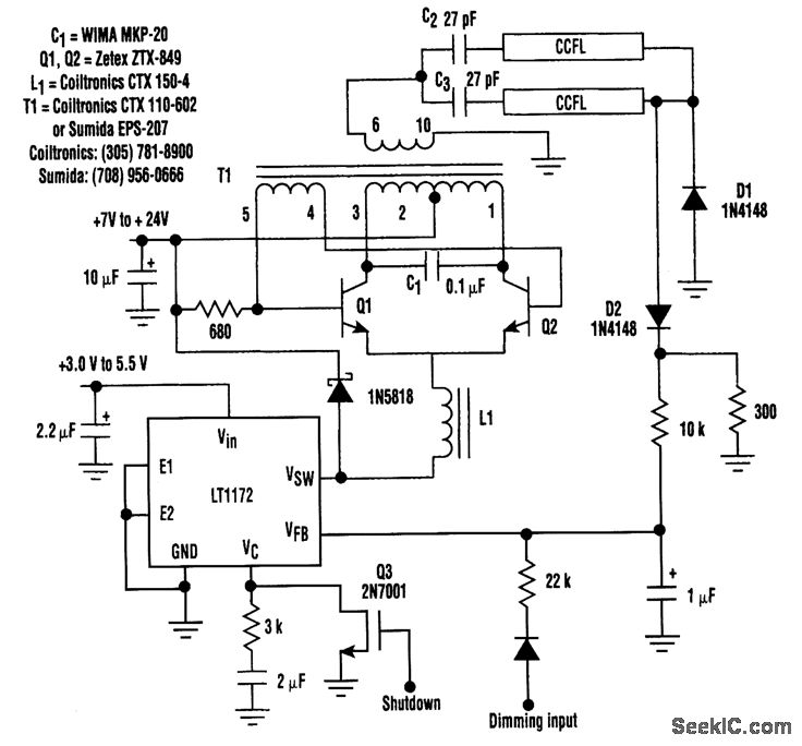
This circuit is a 92%-efficient power supply for cold-cathode fluorescent lamps (CCFLs), which are used to backlight LCD in portable equipment. The efficiency depends heavily on the component types, particularly C1, Q1, Q2, L1, and T1, whose manufacturers are noted.
Reprinted Url Of This Article:
http://www.seekic.com/circuit_diagram/Power_Supply_Circuit/COLD_CATHODE_FLUORESCENT_LAMP_POWER_SUPPLY.html
Print this Page | Comments | Reading(3)
Code: