Published:2009/7/17 2:08:00 Author:Jessie | From:SeekIC

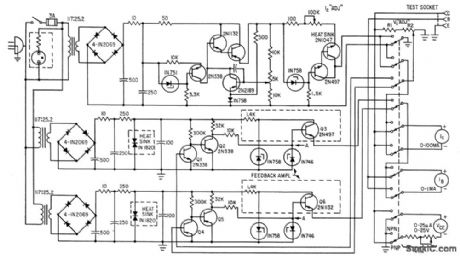
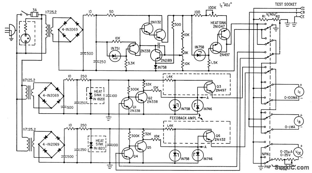
Switch permits testing both npn and pnp transistors over wide current and voltage ranges. Two feedback amplifiers are used, one for npn and the other for for pnp.-R . M. Mann, Fresh Approach to Measuring Transistor Beta Electronics,36:30,p 47-49
Reprinted Url Of This Article:
http://www.seekic.com/circuit_diagram/Power_Supply_Circuit/COMMON_EMITTER_BETA_TEST_SET.html
Print this Page | Comments | Reading(3)
Code: