Published:2009/6/22 23:05:00 Author:May | From:SeekIC

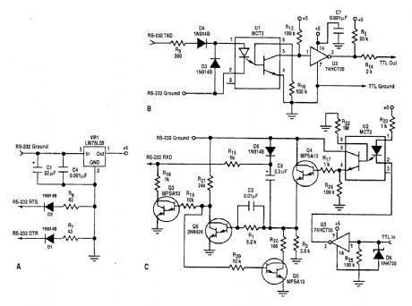
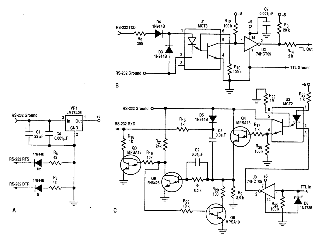
Commercializing battery-operated equipment that must interface to a computer via the RS-232 port runs into the problem of power consumption. To load the system batteries strictly to power the interface is unacceptable. An alternative is to let the computer that the device is connected to pro-vide the interface's power. One snag is that the RS-232 specification doesn't have a power tap on the connector, but it does provide RTS and DTR (request to send and data terminal ready) signals that assert a negative voltage in their quiescent state.Figure 18-GA shows a simple scheme of deriving a 5-V potential from the RTS and DTR signals.R7 and R8 and diodes Dl and D2 mix the return current to the RS-232 port so that the RTS and DTR drivers split the current drawn by the interface. This scheme, even from a laptop computer, can sup-ply 12 rnA to the interface. The only drawback is that the TTL device must be isolated from the cora-puter's ground (earth ground) because the interface treats the RS-232 ground as a positive voltage.A modified optocoupler system shifts the RS-232 level to TTL voltages (Fig. 18-6B). It will sup-port up to 9600 bits/s. C3 is charged up to about 1 V less than the RTS voltage while the TTL line as-serts a marking state. As the capacitor is charging, Q3 is biased into saturation, thus providing a negative voltage (with respect to RS-232 ground) to the RS-232 RXD line. When a spacing bit is driven from the TTL line, Q3 switches off and Q4 switches on. This biases Q4's emitter up to the RS-232 ground. That ground potential is summed with C3's charge to create an RS-232-compatible spacing signal (approximately 1 V less than a -VRTS)The discharge rate on C3 is limited by R15 to prevent the signal sag from becoming a problem down to 110 bits/s. The C2/R1 time constant must be fairly close (within 4 times) to the C3/R15 time constant to ensure that Q3 turns off correctly.
Reprinted Url Of This Article:
http://www.seekic.com/circuit_diagram/Power_Supply_Circuit/COMPUTER_POWERED_RS_232.html
Print this Page | Comments | Reading(3)
Code: