Published:2009/6/15 21:27:00 Author:May | From:SeekIC



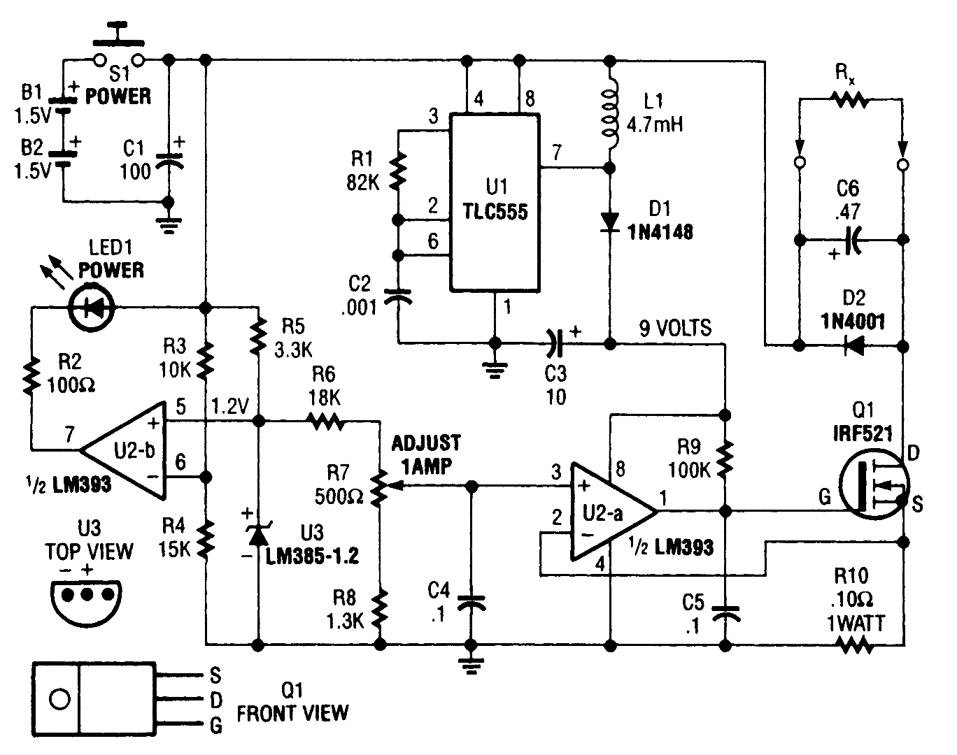
Useful for low-resistance measurements, this 1-A current source will produce 1 A in unknown resistance RX. For best results, RX should be less than 1 to 2Ω, because only 3V are available. U1 is a flyback converter to generate 9V for U2.
Reprinted Url Of This Article:
http://www.seekic.com/circuit_diagram/Power_Supply_Circuit/CURRENT_SOURCE_FOR_LOW_RESISTANCE_MEASUREMENTS.html
Print this Page | Comments | Reading(3)
Code: