Published:2009/7/24 8:24:00 Author:Jessie | From:SeekIC

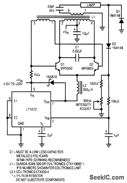
CCFLs are often used to backlight the LCD displays of portable computers. Such lamps require a high-voltage sine-wave drive. This circuit provides such drive,and permits lamp intensity to be varied continuously and smoothly from zero to full intensity. Notice that a Tektronix probe type P-6009(acceptable)or types P6013A and P6015(preferred)probes must be used to read the L1 output,The vast majority of oscilloscope probes will break down if used for this measurement,unless the probes are rated for wideband high voltage
Reprinted Url Of This Article:
http://www.seekic.com/circuit_diagram/Power_Supply_Circuit/Cold_cathode_fluorescent_lamp_CCFL_power_supply.html
Print this Page | Comments | Reading(3)
Code: