Published:2011/7/14 20:23:00 Author:TaoXi | Keyword: Common battery, charger | From:SeekIC
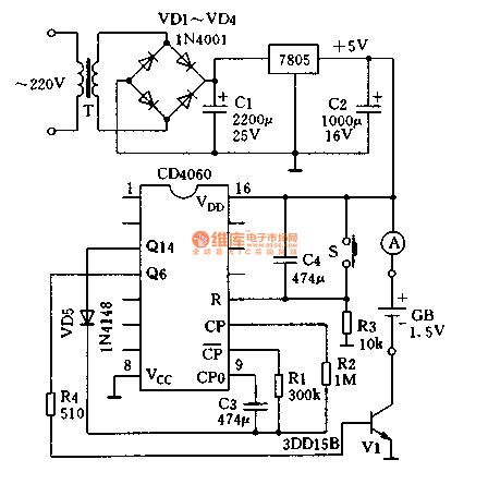
The DC 5V power supply is added to the positive electrode port of the battery GB through the ammeter to produce the 500mA interval-type charging current. After charging about one hour and a half, the high level which is output by pin-3 of CD4060 makes the oscillator stop working through the diode VD5, at this time, the Q6 outputs the low level, the power tube V1 cuts off, the charging stops. If you want to charge the other batteries, you just need to reopen the power or press the reset button S.
The charging case of one battery is as shown in figure 2-1. If you need to charge 4 series No.1, 2 or 5, 7 batteries, you need to improve the charging voltage to 9V or 15V.
Reprinted Url Of This Article:
http://www.seekic.com/circuit_diagram/Power_Supply_Circuit/Common_battery_charger_circuit.html
Print this Page | Comments | Reading(3)
Code: