Published:2013/3/18 4:21:00 Author:Ecco | Keyword: Converter, 3v to 5v | From:SeekIC

We see that almost all of which are available today in addition to the microcontroller powered by a battery. But if we do not want a 5V in many cells in series … You can use the Converter 3v to 5v circuit described here.
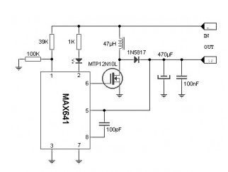
Based on the integrated circuits Maxim IC MAX641, this dc to dc converter ic makes it possible to provide 5V from only two AA or AAA batteries. This differs from the typical linear regulator (and inefficient 7805) which requires minimal input 8V to ensure 5V to the output (besidestoo much heat!) the eight pin small integrated circuit, similar to the 555 form, no more and no less than the surge controller switch (or Step-Up Controller SMP) which only requires a few passive components to function properly.
Reprinted Url Of This Article:
http://www.seekic.com/circuit_diagram/Power_Supply_Circuit/Converter_3v_to_5v.html
Print this Page | Comments | Reading(3)
Code: