Published:2013/3/20 1:50:00 Author:Ecco | Keyword: Current Source, Regulator | From:SeekIC

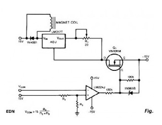
The Current Source/Regulator circuit powers the load through the regulator’s input rather than its output. Since the regulator’s output sees constant dummy load R1, it attempts to consume a constant amount of current, regardless of what the voltage across the actual load really is. Therefore, the regulator’s input works as a constant current source for the actual load.
Thecurrent source circuit need power supply with any of the commonly available ± 15 or ± 12V . The voltage dropped over the regulator and dummy load lowered the total compliance voltage of the Current Source/ Regulator circuit. You set the load’s current with R1. The current equals 1.25 AAA x R.
Reprinted Url Of This Article:
http://www.seekic.com/circuit_diagram/Power_Supply_Circuit/Current_Source___Regulator.html
Print this Page | Comments | Reading(3)
Code: