Published:2009/7/20 7:04:00 Author:Jessie | From:SeekIC

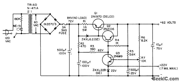
Designed for output currents up to 2 amp average or 3.5 amp peak. Output voltage can be adjusted from 45 to 65 v by R7. Ripple is less than 1 my rms at no load, increasing to 60 my peak-to-peak at 2 amp. Regulation is 2.1% at 2 amp and 0.72% at 1 amp.- Transistor Manual, Seventh Edition, General Electric Co., 1964, p 228.
Reprinted Url Of This Article:
http://www.seekic.com/circuit_diagram/Power_Supply_Circuit/DARLINGTON_CONNECTED_SERIES_REGULA_TOR.html
Print this Page | Comments | Reading(3)
Code: