Published:2009/7/17 5:11:00 Author:Jessie | From:SeekIC

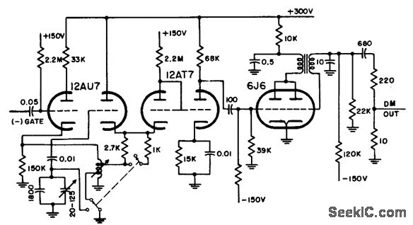
Uses switched Hartley oscillator, amplifier-shaper, and parallel-triggered blocking oscillator to generate distance marks for 10 and 40 miles in air. borne scorch radar.-NBS, Handbook Preferred Circuits Navy Aeronautical Electronic Equipment, Vol. 1, Electron Tube Circuits, 1963, p N8-3.
Reprinted Url Of This Article:
http://www.seekic.com/circuit_diagram/Power_Supply_Circuit/DISTANCE_MARK_GENERATOR_3.html
Print this Page | Comments | Reading(3)
Code: