Published:2009/7/17 5:12:00 Author:Jessie | From:SeekIC

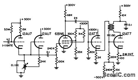
Uses switched Hartley oscillator, gated-beam amplifiershaper, and series-triggered blocking oscillator to generate distance marks for 2, 5, and and 25 miles in airborne search radar.-NBS, Handbook Preferred Circuits Navy Aeronautical Electronic Equipment, Vol. 1, electron Tube Circuits, 1963, p N8-3.
Reprinted Url Of This Article:
http://www.seekic.com/circuit_diagram/Power_Supply_Circuit/DISTANCE_MARK_GENERATOR_4.html
Print this Page | Comments | Reading(3)
Code: