Published:2009/7/17 5:29:00 Author:Jessie | From:SeekIC

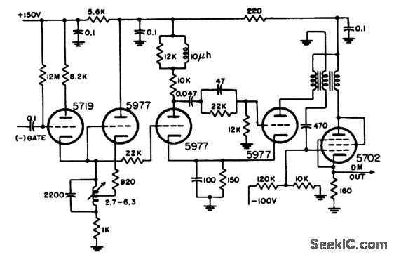
Uses switched Hartley oscillator, mvbr-type trigger shaper, and parallel-triggered blocking oscillator to generate 1.67-mile distance marks in airborne search radar. Blocking-oscillator frequency dividers are used to get 5-and 10-mile marks.-NBS, Handbook Preferred Circuits Navy Aeronautical Electronic Equipment, Vol. 1, Electron Tube Circuits, 1963, p N8-2.
Reprinted Url Of This Article:
http://www.seekic.com/circuit_diagram/Power_Supply_Circuit/DISTANCE_MARK_GENERATOR_5.html
Print this Page | Comments | Reading(3)
Code: