Published:2009/7/24 4:27:00 Author:Jessie | From:SeekIC

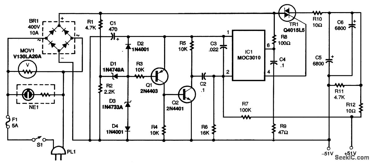
The ac voltage taken from PL1 feeds into bridge rectifier BR1, which delivers a full-wave output of approximately 165 Vdc.The network composed of R1, R2, D1, D3, and D4 generates a series of 5-V pulses that perform two important functions: First, the pulses are used as a 5-V power source for the pulse shaping and monostable network through D2 and C1. Second, the pulses trigger optoisolator IC1 and power triac TR1 via the pulse-shaping network, composed of Q1, Q2, and R3 to R5, and the mono-stable circuit, made of C2 and R6. Resistor R2 sets the maximum pulse width and, therefore, the maximum output voltage. With-out feedback, the unfiltered peak voltage is approximately 90 V. To obtain the required 51-V output, the feedback network (composed of R6, R7, and C3) reverse-biases the optoisolator whenever the output voltage exceeds 51 V. That, then forces TR1 Lo turn off as the unfiltered voltage goes to 0 V. The RC feedback network, therefore, regulates the output voltage by actively modifying IC1's conducting state. Resistor R8 limits the current through the optoisolator, and C4 and R9 ensure that the optoisolator's operation is stable and safe. Also, R10 limits surge current through TR1 when the supply is first turned on. Capacitors C5 and C6, along with R10, form a low-pass filter stage that minimizes ripple current. Resistor R11 discharges C5 and C6 when the power supply is turned off.
Reprinted Url Of This Article:
http://www.seekic.com/circuit_diagram/Power_Supply_Circuit/DUAL_51_V_SWITCHING_POWER_SUPPLY.html
Print this Page | Comments | Reading(3)
Code: